Components
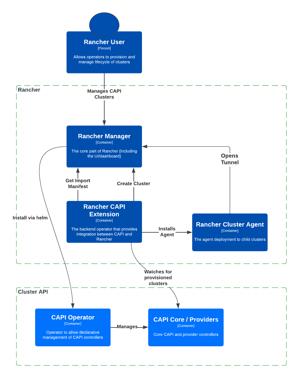
Below is a visual representation of the architecture components of Rancher Turtles. This diagram illustrates the key elements and their relationships within the Rancher Turtles system. Understanding these components is essential for gaining insights into how Rancher leverages Cluster API (CAPI) for cluster management.
Rancher Manager
This is the core component of Rancher and users can leverage the existing Explorer feature in the dashboard to access cluster workload details.
Rancher Cluster Agent
The agent is deployed within child clusters, enabling Rancher to import and establish a connection with these clusters. This connection allows Rancher to manage the child clusters effectively from within its platform.
Rancher Turtles - Rancher CAPI Extension
It provides integration between CAPI and Rancher while currently supporting the following functionalities:
-
Importing CAPI clusters into Rancher: installing Rancher Cluster Agent in CAPI provisioned clusters.
-
CAPI Operator Configuration: Configuration support for the CAPI Operator.