Cluster Network

Concepts

Cluster Network

The following diagram describes a typical network architecture that separates data-center (DC) traffic from out-of-band (OOB) traffic.

Network traffic isolation

We abstract the sum of devices, links, and configurations on a traffic-isolated forwarding path on SUSE Virtualization as a cluster network.

In the above case, there will be two cluster networks corresponding to two traffic-isolated forwarding paths.

Network Configuration

Specifications including network devices of the SUSE Virtualization hosts can be different. To be compatible with such a heterogeneous cluster, we designed the network configuration.

Network configuration only works under a certain cluster network. Each network configuration corresponds to a set of hosts with uniform network specifications. Therefore, multiple network configurations are required for a cluster network on non-uniform hosts.

VM Network

A VM network is an interface in a virtual machine that connects to the host network. As with a network configuration, every network except the built-in management network must be under a cluster network.

SUSE Virtualization supports adding multiple networks to one VM. If a network’s cluster network is not enabled on some hosts, the VM that owns this network will not be scheduled to those hosts.

Please refer to network part for more details about networks.

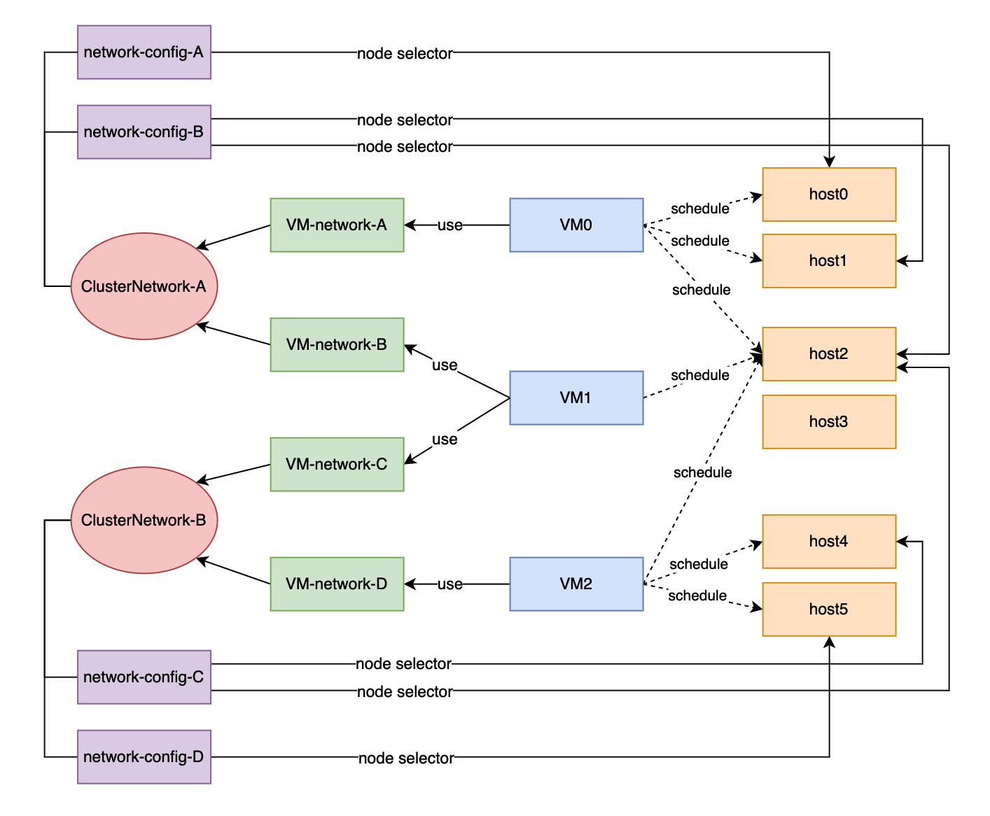
Relationship Between Cluster Network, Network Config, VM Network

The following diagram shows the relationship between a cluster network, a network config, and a VM network.

SUSE Virtualization networking concepts

All Network Configs and VM Networks are grouped under a cluster network.

  • A label can be assigned to each host to categorize hosts based on their network specifications.

  • A network config can be added for each group of hosts using a node selector.

For example, in the diagram above, the hosts in ClusterNetwork-A are divided into three groups as follows:

  • The first group includes host0, which corresponds to network-config-A.

  • The second group includes host1 and host2, which correspond to network-config-B.

  • The third group includes the remaining hosts (host3, host4, and host5), which do not have any related network config and therefore do not belong to ClusterNetwork-A.

The cluster network is only effective on hosts that are covered by the network configuration. A VM using a VM network under a specific cluster network can only be scheduled on a host where the cluster network is active.

In the diagram above, we can see that:

  • ClusterNetwork-A is active on host0, host1, and host2. VM0 uses VM-network-A, so it can be scheduled on any of these hosts.

  • VM1 uses both VM-network-B and VM-network-C, so it can only be scheduled on host2 where both ClusterNetwork-A and ClusterNetwork-B are active.

  • VM0, VM1, and VM2 cannot run on host3 where the two cluster networks are inactive.

Overall, this diagram provides a clear visualization of the relationship between cluster networks, network configurations, and VM networks, as well as how they impact VM scheduling on hosts.

Cluster network details

Cluster networks are traffic-isolated forwarding paths for transmission of network traffic within a SUSE Virtualization cluster.

A cluster network called mgmt is automatically created when a SUSE Virtualization cluster is deployed. You can also create custom cluster networks that can be dedicated to virtual machine traffic.

Built-in cluster network

When a SUSE Virtualization cluster is deployed, a cluster network named mgmt is automatically created for intra-cluster communications. mgmt consists of the same bridge, bond and NICs as the external infrastructure network to which each SUSE Virtualization host attaches with management NICs. Because of this design, mgmt also allows virtual machines to be accessed from the external infrastructure network for cluster management purposes.

mgmt does not require a network configuration and is always enabled on all hosts. You cannot disable and delete mgmt.

In SUSE Virtualization v1.5.x and earlier versions, the entire VLAN ID range (2 to 4094) was assigned to the mgmt interfaces. However, this exceeded the upper limit of supported VLANs on certain network cards, so hardware VLAN offloading stopped working correctly.

For more information, see issue #7650.

Starting with v1.6.0, only the primary VLAN ID provided during installation is automatically added to the mgmt-br bridge and the mgmt-bo interface. You can add secondary VLAN interfaces after installation is completed.

During installation of the first cluster node, you can configure the MTU value for mgmt using the install.management_interface setting. The default value of the mtu field is 1500, which is what mgmt typically uses. However, if you specify an MTU value other than 0 or 1500, you must add a corresponding annotation after the cluster is deployed.

  • Certain ARP settings can break cluster communications. With arp_ignore=2, for example, replies are sent only if the sender IP address is in the same subnet as the target IP address for which the MAC address is requested. This is not the case in a SUSE Virtualization cluster, so using arp_ignore=2 on all interfaces results in failed connectivity checks and prevents SUSE Storage pods (specifically, backing-image and instance-manager) from transitioning to the Ready state. Volumes cannot be attached to virtual machines if these SUSE Storage pods are not ready.

  • All nodes in a SUSE Virtualization cluster must use the same MTU value. Because SUSE Virtualization does not automatically detect discrepancies when nodes join, you must manually ensure that the values are identical to prevent unexpected system behavior.

Add secondary VLAN interfaces

Add the following commands to the /oem/90_custom.yaml file and reboot the node.

  • /etc/wicked/scripts/setup_bond.sh section

    bridge vlan add vid <vlan-id> dev $INTERFACE
  • /etc/wicked/scripts/setup_bridge.sh section

    bridge vlan add vid <vlan-id> dev $INTERFACE self
    bridge vlan add vid <vlan-id> dev mgmt-bo

You must include a separate command for each distinct VLAN ID. Ensure that the vlan-id placeholder is replaced with the actual ID.

Annotate a Non-Default MTU Value to mgmt After Installation

If you specified a value other than 0 or 1500 in the mtu field of the install.management_interface setting, you must annotate this value to the mgmt clusternetwork object. Without the annotation, all created VM networks use the default MTU value 1500 instead of automatically inheriting the value that you specified.

Example

$ kubectl annotate clusternetwork mgmt network.harvesterhci.io/uplink-mtu="9000"

You must ensure the following:

  • The uplink-mtu value in the annotation is identical to the mtu value in the install.management_interface SETTING.

  • All cluster nodes use the same MTU value.

Change the MTU Value of mgmt After Installation

The MTU of the mgmt network is saved on an internal file /oem/90_custom.yaml on each node. The file stores a lot of basic configuration of the system.

Exercise extreme caution when editing /oem/90_custom.yaml. Do not change the file’s formatting and other settings to avoid breaking the system.
  1. Create a backup of the /oem/90_custom.yaml file on each node. You can use this backup to restore the file when the node is unable to reboot.

  2. Stop all virtual machines that are attached to the mgmt network.

  3. (Optional) Disable the storage network if it uses mgmt.

  4. Change the MTU value in the /oem/90_custom.yaml file on each node. Locate the following paths, and then change the value in MTU=1500:

    `path: /etc/sysconfig/network/ifcfg-mgmt-bo`
    `path: /etc/sysconfig/network/ifcfg-mgmt-br`

    Example:

    - path: /etc/sysconfig/network/ifcfg-mgmt-bo
        permissions: 384
        owner: 0
        group: 0
        content: |+
          ...
          MTU=1500     // MTU is the last under the content, and might be a blank line, add or change it
        encoding: ""
        ownerstring: ""
        - path: /etc/sysconfig/network/ifcfg-mgmt-br
        permissions: 384
        owner: 0
        group: 0
        content: |+
          ...
          MTU=1500     // MTU is the last under the content, and might be a blank line, add or change it
        encoding: ""
        ownerstring: ""
  5. Verify that the file’s formatting is still valid using the yq -e /oem/90_custom.yaml command. This command prints the file’s contents.

  6. Reboot each node to apply the change.

  7. Check the MTU values using the ip link command.

  8. Annotate the mgmt clusternetwork object with new MTU value.

    Example:

    $ kubectl annotate clusternetwork mgmt network.harvesterhci.io/uplink-mtu="9000"

    All VM networks that are attached to mgmt automatically inherit the new MTU value.

  9. (Optional) Enable the storage network that you disabled before changing the MTU value.

  10. Start all virtual machines that are attached to mgmt.

  11. Verify that the virtual machine workloads are running normally.

Custom cluster network

If more than one network interface is attached to each host, you can create custom cluster networks for better traffic isolation. Each cluster network must have at least one network configuration with a defined scope and bonding mode.

The witness node is generally not involved in the custom cluster network.

Configuration

Create a new cluster network

To simplify cluster maintenance, create one network configuration for each node or group of nodes. Without dedicated network configurations, certain maintenance tasks (for example, replacing old NICs with NICs in different slots) will require you to stop and/or migrate the affected virtual machines before updating the network configuration.

  1. Ensure that the hardware requirements are met.

  2. Go to Networks → ClusterNetworks/Configs, and then click Create.

  3. Specify a name for the cluster network.

    Create a cluster network
  4. On the ClusterNetworks/Configs screen, click the Create Network Config button of the cluster network you created.

    Create a network configuration
  5. On the Network Config:Create screen, specify a name for the configuration.

  6. On the Node Selector tab, select the method for defining the scope of this specific network configuration.

    Network configuration node selector
    • The method Select all nodes works only when all nodes use the exact same dedicated NICs for this specific custom cluster network. In other situations (for example, when the cluster has a witness node), you must select either of the remaining methods.

    • If you want the configuration to apply to nodes that are not covered by the selected method, you must create another network configuration.

  7. On the Uplink tab, configure the following settings:

    • NICs: The list contains NICs that are common to all selected nodes. NICs that cannot be selected are unavailable on one or more nodes and must be configured. Once troubleshooting is completed, refresh the screen and verify that the NICs can be selected.

    • Bond Options: The default bonding mode is active-backup.

    • Attributes: You must use the same MTU across all network configurations of a custom cluster network. If you do not specify an MTU, the default value 1500 is used. The SUSE Virtualization webhook rejects a new network configuration if its MTU does not match the MTU of existing network configurations.

      Network configuration uplink settings

      Physical switches connected to bonded interfaces must be configured strictly as trunk ports. These ports must accept tagged traffic and send traffic tagged with the VLAN ID used by the VM network.

  8. Click Save.

Change a network configuration

Changes to existing network configurations may affect SUSE Virtualization virtual machines and workloads, and external devices such as switches and routers. For more information, see Network Topology.

You must stop all affected virtual machines before changing a network configuration.

The following sections outline the steps you must perform to change the MTU of a network configuration. The sample cluster network used in these sections has cn-data that was built with an MTU value of 1500 and is intended to be changed to 9000.

New MTU value

General changes

  1. Locate the target cluster network and network configuration.

    In the following example, the cluster network is cn-data and the network configuration is nc-1.

    Sample network configuration
  2. Select ⋮ → Edit Config, and then change the relevant fields.

    • Node Selector tab:

      Network configuration node selector
    • Uplink tab:

      Network configuration uplink settings

      You must use the same values for the Bond Options and Attributes fields in all network configurations of a custom cluster network.

  3. Click Save.

Change the MTU of a network configuration with no attached storage network

In this scenario, the storage network setting is neither enabled nor attached to the target cluster network.

  • The MTU affects SUSE Virtualization nodes and networking devices such as switches and routers. Careful planning and testing are required to ensure that changing the MTU does not adversely affect the system. For more information, see Network Topology.

  • You must use the same MTU across all network configurations of a custom cluster network.

  • Cluster operations are interrupted during the configuration change.

  • The information in this section does not apply to the built-in mgmt cluster network.

If you must change the MTU, perform the following steps:

  1. Stop all virtual machines that are attached to the target cluster network.

    You can check this using the virtual machine network and any secondary networks you may have used. Do not change the MTU while any of the connected virtual machines are still running.

  2. Check the network configurations of the target cluster network.

    If multiple network configurations exist, record the node selector for each and remove configurations until only one remains.

  3. Change the MTU of the remaining network configuration.

    You must also change the MTU on the peer external switch or router.

  4. Verify that the MTU was changed using the Linux ip link command.

    If the network configuration selects multiple SUSE Virtualization nodes, run the command on each node.

    The output must show the new MTU of the related *-br device and the state UP. In the following example, the device is cn-data-br and the new MTU is 9000.

    Harvester node $ ip link show dev cn-data-br
                                                  |new MTU|              |state UP|
    3: cn-data-br: <BROADCAST,MULTICAST,UP,LOWER_UP> mtu 9000 qdisc noqueue state UP mode DEFAULT group default qlen 1000
        link/ether 52:54:00:6e:5c:2a brd ff:ff:ff:ff:ff:ff

    When the state is UNKNOWN, it is likely that the MTU values on SUSE Virtualization and the external switch or router do not match.

  5. Test the new MTU on SUSE Virtualization nodes using commands such as ping.

    You must send the messages to a SUSE Virtualization node with the new MTU or a node with an external IP.

    In the following example, the network is cn-data, the CIDR is 192.168.100.0/24, and the gateway is 192.168.100.1.

    1. Set the IP 192.168.100.100 on the bridge device.

      $ ip addr add dev cn-data-br 192.168.100.100/24
    2. Add a route for the destination IP (for example, 8.8.8.8) via the gateway.

      $ ip route add 8.8.8.8 via 192.168.100.1 dev cn-data-br
    3. Ping the destination IP from the new IP 192.168.100.100.

      $ ping 8.8.8.8 -I 192.168.100.100
      PING 8.8.8.8 (8.8.8.8) from 192.168.100.100 : 56(84) bytes of data.
      64 bytes from 8.8.8.8: icmp_seq=1 ttl=59 time=8.52 ms
      64 bytes from 8.8.8.8: icmp_seq=2 ttl=59 time=8.90 ms
      ...
    4. Ping the destination IP with a different packet size to validate the new MTU.

      $ ping 8.8.8.8 -s 8800 -I 192.168.100.100
      PING 8.8.8.8 (8.8.8.8) from 192.168.100.100 : 8800(8828) bytes of data
      The param `-s` specify the ping packet size, which can test if the new MTU really works
    5. Remove the route that you used for testing.

      $ ip route delete 8.8.8.8 via 192.168.100.1 dev cn-data-br
    6. Remove the IP that you used for testing.

      $ ip addr delete 192.168.100.100/24 dev cn-data-br
  6. Add back the network configurations that you removed.

    You must change the MTU in each network configuration, and verify that the new MTU was applied. The SUSE Virtualization webhook rejects a new network configuration if its MTU does not match the MTU of existing network configurations.

All VM networks that are attached to the target cluster network automatically inherit the new MTU value.

In the following example, the network name is vm100. Run the command kubectl get NetworkAttachmentDefinition.k8s.cni.cncf.io vm100 -oyaml to verify that the MTU value was updated:

+

    apiVersion: k8s.cni.cncf.io/v1
    kind: NetworkAttachmentDefinition
    metadata:
      annotations:
        network.harvesterhci.io/route: '{"mode":"auto","serverIPAddr":"","cidr":"","gateway":""}'
      creationTimestamp: '2025-04-25T10:21:01Z'
      finalizers:
        - wrangler.cattle.io/harvester-network-nad-controller
        - wrangler.cattle.io/harvester-network-manager-nad-controller
      generation: 1
      labels:
        network.harvesterhci.io/clusternetwork: cn-data
        network.harvesterhci.io/ready: 'true'
        network.harvesterhci.io/type: L2VlanNetwork
        network.harvesterhci.io/vlan-id: '100'
      name: vm100
      namespace: default
      resourceVersion: '1525839'
      uid: 8dacf415-ce90-414a-a11b-48f041d46b42
    spec:
      config: >-
        {"cniVersion":"0.3.1","name":"vm100","type":"bridge","bridge":"cn-data-br","promiscMode":true,"vlan":100,"ipam":{},"mtu":9000} // MTU has been updated
  1. Start all virtual machines that are attached to the target cluster network.

    The virtual machines should have inherited the new MTU. You can verify this in the guest operating system using the commands ip link and ping 8.8.8.8 -s 8800.

  2. Verify that the virtual machine workloads are running normally.

SUSE Virtualization cannot be held responsible for any damage or loss of data that may occur when the MTU value is changed.

Change the MTU of a network configuration with an attached storage network

In this scenario, the storage network setting is enabled and attached to the target cluster network.

The storage network is used by driver.longhorn.io, which is SUSE Virtualization’s default CSI driver. SUSE Storage is responsible for provisioning root volumes, so changing the MTU affects all virtual machines.

  • The MTU affects SUSE Virtualization nodes and networking devices such as switches and routers. Careful planning and testing are required to ensure that changing the MTU does not adversely affect the system. For more information, see Network Topology.

  • You must use the same MTU across all network configurations of a custom cluster network.

  • All cluster operations are interrupted during the configuration change.

  • The information in this section does not apply to the built-in mgmt cluster network.

If you must change the MTU, perform the following steps:

  1. Stop all virtual machines.

  2. Disable the storage network setting.

    Allow some time for the setting to be disabled, and then verify that the change was applied.

  3. Check the network configurations of the target cluster network.

    If multiple network configurations exist, record the node selector for each and remove configurations until only one remains.

  4. Change the MTU of the remaining network configuration.

    You must also change the MTU on the peer external switch or router.

  5. Verify that the MTU was changed using the ip link command.

    If the network configuration selects multiple SUSE Virtualization nodes, run the command on each node.

    The output must show the new MTU of the related *-br device and the state UP. In the following example, the device is cn-data-br and the new MTU is 9000.

    Harvester node $ ip link show dev cn-data-br
                                                  |new MTU|              |state UP|
    3: cn-data-br: <BROADCAST,MULTICAST,UP,LOWER_UP> mtu 9000 qdisc noqueue state UP mode DEFAULT group default qlen 1000
        link/ether 52:54:00:6e:5c:2a brd ff:ff:ff:ff:ff:ff

    When the state is UNKNOWN, it is likely that the MTU values on SUSE Virtualization and the external switch or router do not match.

  6. Test the new MTU on SUSE Virtualization nodes using commands such as ping.

    You must send the messages to a SUSE Virtualization node with the new MTU or to a node with an external IP.

    In the following example, the network is cn-data, the CIDR is 192.168.100.0/24, and the gateway is 192.168.100.1.

    1. Set the IP 192.168.100.100 on the bridge device.

      $ ip addr add dev cn-data-br 192.168.100.100/24
    2. Add a route for the destination IP (for example, 8.8.8.8) via the gateway.

      $ ip route add 8.8.8.8 via 192.168.100.1 dev cn-data-br
    3. Ping the destination IP from the new IP 192.168.100.100.

      $ ping 8.8.8.8 -I 192.168.100.100
      PING 8.8.8.8 (8.8.8.8) from 192.168.100.100 : 56(84) bytes of data.
      64 bytes from 8.8.8.8: icmp_seq=1 ttl=59 time=8.52 ms
      64 bytes from 8.8.8.8: icmp_seq=2 ttl=59 time=8.90 ms
      ...
    4. Ping the destination IP with a different packet size to validate the new MTU.

      $ ping 8.8.8.8 -s 8800 -I 192.168.100.100
      PING 8.8.8.8 (8.8.8.8) from 192.168.100.100 : 8800(8828) bytes of data
      The param `-s` specify the ping packet size, which can test if the new MTU really works
    5. Remove the route that you used for testing.

      $ ip route delete 8.8.8.8 via 192.168.100.1 dev cn-data-br
    6. Remove the IP that you used for testing.

      $ ip addr delete 192.168.100.100/24 dev cn-data-br
  7. Add back the network configurations that you removed.

    You must change the MTU in each network configuration, and verify that the new MTU was applied. The SUSE Virtualization webhook rejects a new network configuration if its MTU does not match the MTU of existing network configurations.

  8. Enable and configure the storage network setting, ensuring that the prerequisites are met.

  9. Allow some time for the setting to be enabled, and then verify that the change was applied. The storagenetwork runs with the new MTU value.

All VM networks that are attached to the target cluster network automatically inherit the new MTU value.

+ In the following example, the network name is vm100. Run the command kubectl get NetworkAttachmentDefinition.k8s.cni.cncf.io vm100 -oyaml to verify that the MTU value was updated.

+

    apiVersion: k8s.cni.cncf.io/v1
    kind: NetworkAttachmentDefinition
    metadata:
      annotations:
        network.harvesterhci.io/route: '{"mode":"auto","serverIPAddr":"","cidr":"","gateway":""}'
      creationTimestamp: '2025-04-25T10:21:01Z'
      finalizers:
        - wrangler.cattle.io/harvester-network-nad-controller
        - wrangler.cattle.io/harvester-network-manager-nad-controller
      generation: 1
      labels:
        network.harvesterhci.io/clusternetwork: cn-data
        network.harvesterhci.io/ready: 'true'
        network.harvesterhci.io/type: L2VlanNetwork
        network.harvesterhci.io/vlan-id: '100'
      name: vm100
      namespace: default
      resourceVersion: '1525839'
      uid: 8dacf415-ce90-414a-a11b-48f041d46b42
    spec:
      config: >-
        {"cniVersion":"0.3.1","name":"vm100","type":"bridge","bridge":"cn-data-br","promiscMode":true,"vlan":100,"ipam":{},"mtu":9000} // MTU has been updated
  1. Start all virtual machines that are attached to the target cluster network.

    The virtual machines should have inherited the new MTU. You can verify this in the guest operating system using the Linux ip link command and ping 8.8.8.8 -s 8800 command.

  2. Verify that the virtual machine workloads are running normally.

SUSE Virtualization cannot be held responsible for any damage or loss of data that may occur when the MTU value is changed.