Este documento foi traduzido usando tecnologia de tradução automática de máquina. Sempre trabalhamos para apresentar traduções precisas, mas não oferecemos nenhuma garantia em relação à integridade, precisão ou confiabilidade do conteúdo traduzido. Em caso de qualquer discrepância, a versão original em inglês prevalecerá e constituirá o texto official.

Solução avançada de problemas

Quando você é um cliente prioritário, entre em contato com o suporte da SUSE Observability pelo https://scc.suse.com/ para obter ajuda na configuração do SUSE Observability em seu cluster local. Use Pacote de Suporte (Logs) para coletar informações sobre sua instância para a equipe de suporte.

Esta página fornece informações detalhadas sobre os subsistemas da plataforma SUSE Observability para solucionar problemas operacionais e de implantação. Esta página deve ser consultada apenas quando os passos na solução de problemas não resultarem em uma solução.

Abordagem geral de solução de problemas

A abordagem geral para solucionar problemas operacionais da plataforma SUSE Observability é a seguinte:

  • Obter uma visão geral de como os pods estão se comportando através de kubectl get pods

  • Use as informações detalhadas do subsistema neste documento, juntamente com os sintomas do problema, para determinar quais pods/subsistemas podem ser a causa raiz.

  • Inspecione os logs/metadados dos pods suspeitos através de:

    • kubectl logs <pod-name> --all-containers=true

    • kubectl describe pod <pod-name>

    • Uma maneira rápida de obter todos os logs/descrições relacionados ao SUSE Observability é através do Pacote de Suporte (Logs).

  • Pode ser que os logs apontem para alguma dependência com comportamento inadequado; nesse caso, investigue a dependência.

Visão geral dos subsistemas

Bancos de Dados

O SUSE Observability é alimentado por vários bancos de dados; sempre que um banco de dados estiver com comportamento inadequado, isso deve ser investigado primeiro, pois todos os outros serviços dependem dele.

  • Zookeeper: O Zookeeper é usado para descoberta de serviços, orquestração e failover. O Zookeeper é implantado usando 1 ou mais pods com o nome:

    • suse-observability-zookeeper-<n>

  • Kafka: O Kafka é usado para a troca de mensagens entre quase todos os serviços: O Kafka é implantado pelos seguintes pods:

    • suse-observability-kafka-<n>: Implantação principal do Kafka

    • <release-name>-kafkaup-operator-kafkaup-*: Operador auxiliar para fazer upgrade do Kafka.

  • StackGraph: O StackGraph armazena as configurações (do usuário) e a topologia. O StackGraph é construído a partir de múltiplos componentes e possui 2 modos de implantação. HA e nonHA.

    • Tephra: Gerencia o início, o commit e os conflitos das transações do banco de dados. Servido pelo pod <release-name>-hbase-tephra-<n>

      • <release-name>-hbase-tephra-<n>: Pod do servidor de transações Tephra. Acompanha transações e conflitos.

    • HBase-HA: Armazena os dados do StackGraph, distribuídos em múltiplos pods com diferentes responsabilidades:

      • <release-name>-hbase-hdfs-nn-0: Nome do nó para HDFS, acompanha o índice de arquivos

      • <release-name>-hbase-hdfs-snn-0: Nome do nó secundário, realiza trabalho de limpeza após o nome do nó

      • <release-name>-hbase-hdfs-dn-<n>: Datanode HDFS, armazena os dados reais

      • <release-name>-hbase-hbase-master-<n>: Mestre HBase, coordena tabelas e regiões

      • <release-name>-hbase-hbase-rs-<n>: Servidor de Região HBase, serve tabelas e regiões, armazena seus dados no HDFS

    • HBase-non-HA:

      • <release-name>-hbase-stackgraph-0: Todos os componentes do StackGraph implantados como um único pod na configuração non-HA. Isso também inclui sua própria instância do Zookeeper.

  • VictoriaMetrics: Armazena dados métricos. É implantado pelos pods:

    • suse-observability-victoria-metrics-<n>-0: Nó principal de armazenamento/consulta de dados do VictoriaMetrics

    • suse-observability-vmagent-0: Agente de ingestão para o VictoriaMetrics. Os dados são enviados para o vmagent antes de serem encaminhados e armazenados.

  • ClickHouse: Armazena dados de rastreamento. Implantado pelos seguintes pods:

    • suse-observability-clickhouse-shard0-<n>: Armazenamento principal do ClickHouse

  • ElasticSearch: Armazena eventos e logs. Implantado pelos seguintes pods:

    • suse-observability-elasticsearch-master-<n>: Armazenamento principal do Elasticsearch

    • <release-name>-prometheus-elasticsearch-exporter-*: Exporta métricas de desempenho das instâncias do Elasticsearch

Serviços de ingestão

A plataforma de Observabilidade SUSE recebe dados enviados pelo agente e pelo agente OpenTelemetry (OTEL). Os serviços de ingestão realizam o processamento inicial e trazem os dados para o armazenamento.

  • Receiver: O receptor implementa a API do lado da coleta para o agente de Observabilidade SUSE. Aceita e autoriza dados de telemetria (logs, eventos, métricas ou topologia) e os encaminha para o datastore correspondente ou Kafka. Pode ser implantado em modo único ou dividido:

    • Receiver-Split:

      • <release-name>-suse-observability-receiver-logs-*: Recebe logs e os coloca no Elasticsearch

      • <release-name>-suse-observability-receiver-process-agent-*: Recebe informações de conectividade de processos e rede e as encaminha para tópicos do Kafka

      • <release-name>-suse-observability-receiver-base-*: Todos os outros dados do Agente de Observabilidade SUSE passam por aqui.

    • Receiver-NonSplit:

      • <release-name>-suse-observability-receiver-*: Todos os dados do Agente de Observabilidade SUSE passam por aqui.

  • OpenTelemetry Collector: Fornece um endpoint para que os agentes OpenTelemetry possam enviar dados OpenTelemetry e produz traços, métricas e topologia com base nos dados enviados.

    • suse-observability-otel-collector-0: Pod único implementando o coletor OTEL

Processamento e entrega.

A plataforma de Observabilidade da SUSE realiza correlação e monitoramento dos dados de telemetria que recebe. Os resultados são disponibilizados ao cliente sob demanda através da API. A plataforma principal pode ser executada em modo distribuído e não distribuído. O modo distribuído permite maior taxa de transferência.

  • Correlator: Correlaciona informações de conexão TCP para transformá-las em topologia. Implementado por pod:

    • <release-name>-suse-observability-correlate-*

  • Events2Elasticsearch: Processa eventos e os armazena no Elasticsearch: Implementado por pod:

    • <release-name>-suse-observability-e2es-*

  • Anomaly Detection: A plataforma de Observabilidade da SUSE realiza detecção de anomalias (desativada por padrão) em métricas, produzindo violações de saúde:

    • <release-name>-anomaly-detection-spotlight-manager-*: Trabalho de detecção de anomalias distribuídas

    • <release-name>-anomaly-detection-spotlight-worker-*: Realiza detecção de anomalias em fluxos de métricas

  • Platform-Distributed: A plataforma contém os principais componentes de processamento e a API de serviço. No modo distribuído, as unidades funcionais são separadas. Os pods que pertencem à plataforma:

    • <release-name>-suse-observability-api-*: Serve todos os dados ao usuário e gerencia a instalação/desinstalação do StackPack.

    • <release-name>-suse-observability-checks-*: Executa os monitores

    • <release-name>-suse-observability-health-sync-*: Processa informações de saúde (violações) dos monitores e do Agente de Observabilidade da SUSE e as anexa à topologia.

    • <release-name>-suse-observability-initializer-*: Coordena a inicialização dos datastores e migrações

    • <release-name>-suse-observability-notification-*: Encaminha notificações com base em violações de saúde e configurações do usuário para sistemas downstream como Slack/Opsgenie.

    • <release-name>-suse-observability-slicing-*: Otimizando continuamente o histórico da topologia para recuperação rápida

    • <release-name>-suse-observability-state-*: Processando violações de saúde e agregando-as na saúde dos componentes

    • <release-name>-suse-observability-sync-*: Processa dados de topologia combinados com as configurações do usuário e os transforma no gráfico de topologia.

  • Platform-Mono:

    • <release-name>-suse-observability-server-*: Contém toda a funcionalidade da configuração Platform-Distributed, mas em um único pod.

Diversos

  • Routing: Aceita conexões e direciona para o serviço de backend correto:

    • <release-name>-suse-observability-router-: Roteador baseado no Envoy

  • UI: Interface de usuário baseada em React

    • <release-name>-suse-observability-ui: Serve apenas o código e os ativos da interface de usuário estática, todo o comportamento dinâmico é realizado pelo api.

  • Backup/Restore: Executa periodicamente tarefas para fazer backup dos vários armazenamentos de dados. Possui um pod em execução continuamente:

    • suse-observability-minio-*: Fornece uma interface abstrata para interagir com o armazenamento de backup.

Relações entre subsistemas

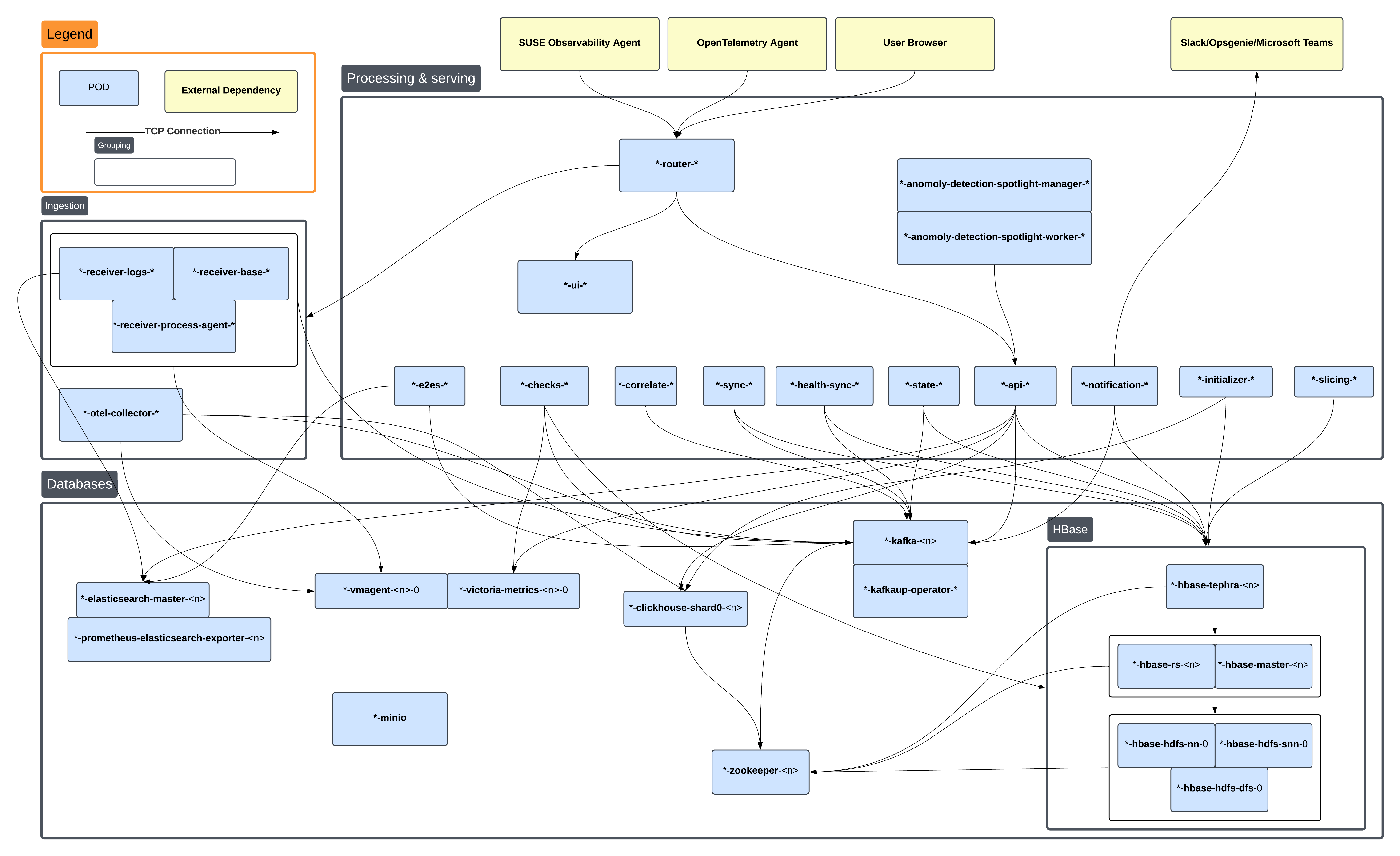
Para encontrar efetivamente a causa raiz de um problema, é importante entender quais pods dependem de outros quando implantados. O diagrama a seguir mostra uma visão geral dos pods com conexões TCP que podem existir entre eles. Ao procurar uma causa raiz, faz sentido olhar para o pod que está 'mais baixo' nesta cadeia de dependência.

Os nomes dos pods neste diagrama estão abreviados para brevidade.

Dependências de TCP do Pod