概述

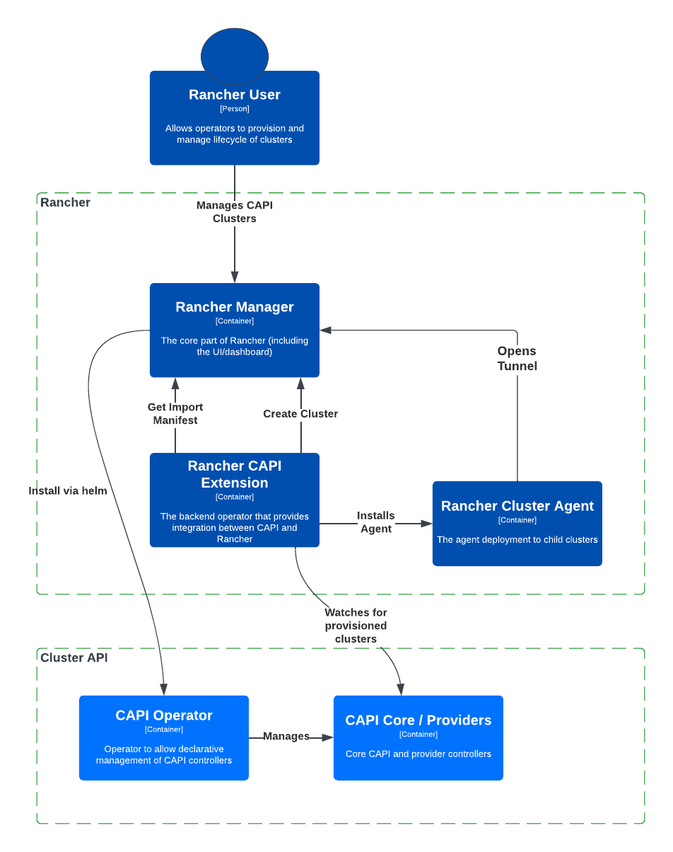
架构图

下面是 Rancher Turtles 的关键组件及其与 Rancher 和 Rancher Cluster Agent 的关系的架构图,了解这些组件对于深入了解 Rancher 如何利用 CAPI operator 进行集群管理至关重要。

overview

安全

SLSA 是一套由行业共识制定的可逐步采用的供应链安全指南。SLSA 制定的规范对软件生产者和消费者都很有用:生产者可以遵循 SLSA 的指导方针,使他们的软件供应链更加安全,消费者可以使用 SLSA 来决定是否信任软件包。

Rancher Turtles 满足 SLSA Level 3 对适当的构建平台、一致的构建过程和来源分布的要求。更多信息请参阅 SUSE® Rancher Prime: Cluster API 安全文档。

先决条件

在 Rancher 环境中安装 Rancher Turtles 之前,你必须禁用 Rancher 的 embedded-cluster-api 功能。这还包括清理 Rancher 专用的 webhook,否则这些 webhook 将与 CAPI 的 webhook 冲突。

为了简化 Rancher 安装 Rancher Turtles 的设置,官方的 Rancher Turtles Helm chart 包含一个删除以下内容的 pre-install hook:

  • 禁用 Rancher 中的 embedded-cluster-api 功能。

  • 删除不再需要的 mutating-webhook-configurationvalidating-webhook-configuration webhook。

这些 webhook 也可以通过 Rancher UI 删除:

  1. 点击左上角 ☰ > 集群管理

  2. 选择你的 local 集群。

  3. 在左侧导航菜单,选择 More Resources > Admission

  4. 在下拉菜单中,选择资源页面的 MutatingWebhookConfigurationValidatingWebhookConfiguration

  5. 在相应的资源页面上,点击 mutating-webhook-configuration and validating-webhook-configuration 后面的 然后选择 删除

还可以通过在 Resource Search 字段中输入 webhook 的名称来访问到具体的 webhook。

以下的 kubectl 命令可以手动删除必要的 webhook:

kubectl delete mutatingwebhookconfiguration.admissionregistration.k8s.io mutating-webhook-configuration
kubectl delete validatingwebhookconfigurations.admissionregistration.k8s.io validating-webhook-configuration

使用以下示例从控制台禁用 embedded-cluster-api 功能:

  1. 创建一个 feature.yaml 文件,将 embedded-cluster-api 设置为 false:

    feature.yaml
    apiVersion: management.cattle.io/v3
    kind: Feature
    metadata:
      name: embedded-cluster-api
    spec:
      value: false
  2. 使用 kubectlfeature.yaml 文件应用到集群:

    kubectl apply -f feature.yaml

安装 SUSE® Rancher Prime: Cluster API Operator

你可以通过 Rancher UI 或使用 Helm 安装 Rancher Turtles operator。对于大多数环境推荐使用第一种方法。

如果你的集群中已经安装了 Cluster API (CAPI) Operator,你必须使用手动 Helm 安装方法

通过 Rancher UI 安装

通过 Rancher UI 添加 Turtles 仓库,Rancher 可以处理 CAPI 扩展的安装和配置。

  1. 点击 。在左侧导航栏浏览集群的菜单下,选择 local

  2. Cluster Dashboard 的左侧导航菜单中,点击 Apps  Repositories

  3. 点击 Create 创建一个新的仓库。

  4. 输入以下信息:

  5. 等待新的仓库状态更新为 Active

  6. 在左侧导航菜单中,点击 Apps  Charts

  7. 在搜索过滤器中输入 "turtles" 来查找 Turtles chart。

  8. 点击 Rancher Turtles - the Cluster API Extension

  9. 点击 Install  Next  Install.

此过程使用 Helm chart 的默认值,这些值适用于大部分的安装场景。如果你的配置需要覆盖其中一些默认值,你可以在安装期间通过 Rancher UI 指定这些值,也可以通过 Helm 手动安装 Chart。有关可用的 values 设置的详细信息,请参阅 Rancher Turtles 的 Helm chart 参考指南

安装可能需要几分钟时间,安装完成后,你可以在集群中看到以下新部署:

  • rancher-turtles-system/rancher-turtles-controller-manager

  • rancher-turtles-system/rancher-turtles-cluster-api-operator

  • capi-system/capi-controller-manager

Demo

这个 demo 演示了如何使用 Rancher UI 安装 Rancher Turtles、创建/导入一个 CAPI 集群,以及在集群上安装监控:

通过 Helm 安装

通过 Helm 安装 Rancher Turtles 有两种方法,这取决于你是否将 CAPI operator 作为依赖项包含其中:

安装 Rancher Turtles 需要 CAPI Operator。你可以选择自己处理此依赖项,还是让 Rancher Turtles Helm chart 替你管理它。使用 CAPI Operator 作为依赖项安装 Rancher Turtles 更简单,但是你的最佳选择取决于你的具体配置。

CAPI Operator 允许使用声明式方法处理 CAPI provider 的生命周期,扩展了 clusterctl 的能力。如果你想了解更多相关内容,可以参考 Cluster API Operator book

使用 Cluster API (CAPI) Operator 作为 Helm 依赖项安装 SUSE® Rancher Prime: Cluster API

  1. 添加包含 rancher-turtles chart 的 Helm 仓库作为安装的第一步:

    helm repo add turtles https://rancher.github.io/turtles
    helm repo update
  2. 如前面所述,安装 Rancher Turtles 需要 CAPI Operator。Helm chart 可以使用一组最少的参数自动安装:

    helm install rancher-turtles turtles/rancher-turtles --version <version> \
        -n rancher-turtles-system \
        --dependency-update \
        --create-namespace --wait \
        --timeout 180s
  3. 此操作可能需要几分钟时间,完成后,你可以查看下面列出的已安装的控制器:

    • rancher-turtles-controller

    • capi-operator

      • 如果集群中已经有可用的 cert-manager,请在安装时通过以下参数将 Rancher Turtles 的此项依赖禁用掉,来阻止冲突: --set cluster-api-operator.cert-manager.enabled=false

      • 有关 Rancher Turtles 的版本列表,请参阅 Turtles 发布页面

这是最基本的推荐配置,用于管理在核心提供商的命名空间中创建包含所需 CAPI 功能标志(已启用 CLUSTER_TOPOLOGY, EXP_CLUSTER_RESOURCE_SETEXP_MACHINE_POOL )的 secret。要启用其他 CAPI 功能需要启用上述功能标志。

如果你需要覆盖默认的行为并使用现有 secret 或添加自定义环境变量,你可以将 secret 名称通过 Helm 参数传入。在这种情况下,你作为负责管理 secret 创建和内容的用户,需要启用的最少特性包括:CLUSTER_TOPOLOGY, EXP_CLUSTER_RESOURCE_SETEXP_MACHINE_POOL

helm install ...
    # Passing secret name and namespace for additional environment variables
    --set cluster-api-operator.cluster-api.configSecret.name=<secret-name>

以下是一个用户管理 secret cluster-api-operator.cluster-api.configSecret.name=variables 的示例,其中设置了 CLUSTER_TOPOLOGY, EXP_CLUSTER_RESOURCE_SETEXP_MACHINE_POOL 功能以及一个额外的自定义变量:

secret.yaml
apiVersion: v1
kind: Secret
metadata:
  name: variables
  namespace: rancher-turtles-system
type: Opaque
stringData:
  CLUSTER_TOPOLOGY: "true"
  EXP_CLUSTER_RESOURCE_SET: "true"
  EXP_MACHINE_POOL: "true"
  CUSTOM_ENV_VAR: "false"

有关 chart 支持的 values 及其用法的详细信息,请参阅 Helm chart 选项

不使用 Cluster API (CAPI) Operator 作为 Helm 依赖安装 SUSE® Rancher Prime: Cluster API

请记住,如果使用此安装选项,你必须自行管理 CAPI Operator 的安装。你可以参照 Rancher Turtles 文档中的 CAPI Operator 指南

  1. 添加包含 rancher-turtles chart 的 Helm 仓库作为安装的第一步:

    helm repo add turtles https://rancher.github.io/turtles
    helm repo update
  2. 将 chart 安装到 rancher-turtles-system 命名空间:

    helm install rancher-turtles turtles/rancher-turtles --version <version>
        -n rancher-turtles-system
        --set cluster-api-operator.enabled=false
        --set cluster-api-operator.cluster-api.enabled=false
        --create-namespace --wait
        --dependency-update

    前面的命令告诉 Helm 忽略将 cluster-api-operator 作为依赖项安装。

  3. 此操作可能需要几分钟,完成后你可以查看下面列出的已安装的控制器:

    • rancher-turtles-controller

卸载 SUSE® Rancher Prime: Cluster API

在 Rancher 环境中安装 Rancher Turtles 时,Rancher Turtles 默认会启用 CAPI Operator 清理。这包括清理 CAPI Operator 特定的 webhook 和 deployments,否则会导致 Rancher 配置出现问题。

为了简化 Rancher Turtles 卸载(通过 Rancher 或 Helm 命令),官方的 Rancher Turtles Helm chart 包含了一个删除以下内容的 post-delete hook:

  • 删除不再需要的 mutating-webhook-configurationvalidating-webhook-configuration webhook。

  • 删除不再需要的 CAPI deployments

卸载 Rancher Turtles:

helm uninstall -n rancher-turtles-system rancher-turtles --cascade foreground --wait

这可能需要几分钟才能完成。

请记住,如果你在安装时使用了不同的名称或不同的命名空间,你需要针对你的特定配置自定义卸载命令。

卸载 Rancher Turtles 后, Rancher 的 embedded-cluster-api 功能必须重新启用。

  1. 创建一个 feature.yaml 文件,将 embedded-cluster-api 设置为 true:

    feature.yaml
    apiVersion: management.cattle.io/v3
    kind: Feature
    metadata:
      name: embedded-cluster-api
    spec:
      value: true
  2. 使用 kubectlfeature.yaml 文件应用到集群:

    kubectl apply -f feature.yaml